Purpura Fulminans Face / Purpura Fulminans Emcrit Project - It is a true dermatological emergency and requires immediate diagnosis and management.
Get link
Facebook
X
Pinterest
Email
Other Apps
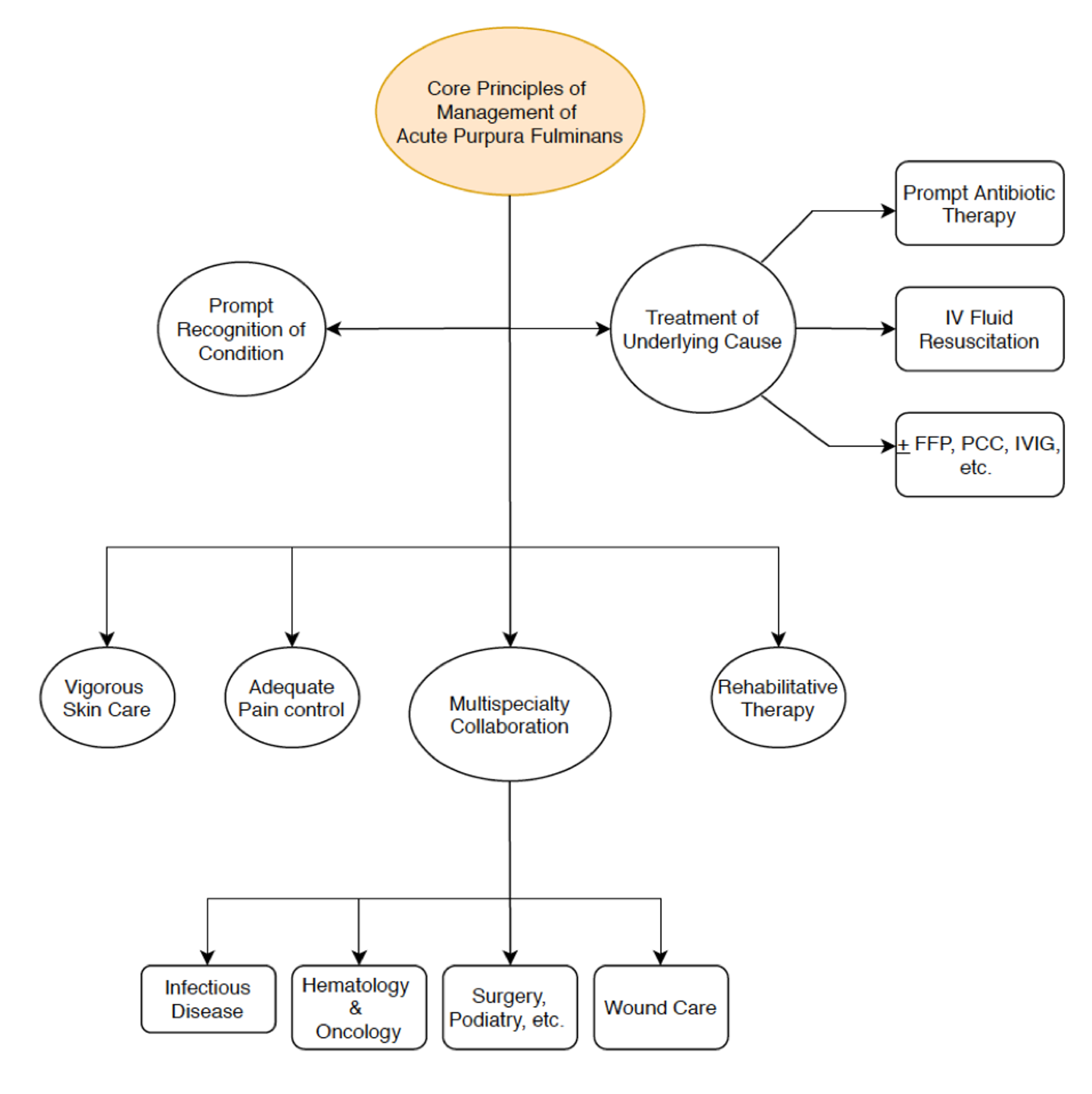
Purpura Fulminans Face / Purpura Fulminans Emcrit Project - It is a true dermatological emergency and requires immediate diagnosis and management.. Early recognition and prompt treatment is essential to reduce morbidity and mortality. Purpura fulminans is an acute purpuric rash characterized by coagulation of the microvasculature, which leads to purpuric lesions and skin necrosis. Purpura fulminans usually remains within the soft tissues of the limbs but can progress to other organs. Purpura fulminans (pf) is a rapidly evolving syndrome of skin microvessel thrombosis and hemorrhagic necrosis. This occurs because the skin and the blood vessels become more fragile as we age, making it.
Petechiae are small, purpuric lesions up to 2mm across ecchymoses or bruises are larger extravasations of blood. The skin lesions are rapidly progressive and characterized by microvascular thrombosis in the. Immune thrombocytopenia (itp) is a disorder that can lead to easy or excessive bruising and bleeding. The features of purpura fulminans include tissue necrosis and small vessel thrombosis. The disorder may be acquired, inherited, or idiopathic, having no apparent cause.
Purpura Fulminans In Meningiococcal Disease Stock Image C037 3917 Science Photo Library from media.sciencephoto.com Purpura fulminans is an acute illness commonly associated with meningococcemia or invasive streptococcal disease, and it is typically characterized by disseminated intravascular coagulation (dic) and purpuric skin lesions. It is characterized by the sudden onset of progressive cutaneous hemorrhage, skin necrosis, vascular thrombosis, and disseminated intravascular coagulation and is frequently fatal. This syndrome usually occurs in children, but it has also been noted in a. It most commonly results from the acute inflammatory response and subsequent disseminated intravascular coagulation (dic) seen in severe bacterial septicemia. Purpura fulminans (pf) is a haematological emergency in which there is skin necrosis and disseminated intravascular coagulation. Senile purpura is benign, easy bruising that affects older adults. Purpura, also known as skin hemorrhages. Purpura fulminans is a destructive skin condition caused by hematological abnormalities that develop in the underlying blood vessels.
2,3 both diseases have a high morbidity with mortality rates up.
The disorder may be acquired, inherited, or idiopathic, having no apparent cause. Purpura fulminans is a destructive skin condition caused by hematological abnormalities that develop in the underlying blood vessels. Purpura occurs when small blood vessels burst, causing blood to pool under the skin. A clinical differential diagnosis of sweet′s syndrome, bullous fixed drug eruption and purpura fulminans was considered. Purpura fulminans (pf) is a rapidly evolving syndrome of skin microvessel thrombosis and hemorrhagic necrosis. Dic, along with the purpuric appearance of her rash, and the skin biopsy findings, were consistent with a clinical diagnosis of purpura fulminans (pf). Purpura fulminans is an acute illness commonly associated with meningococcemia or invasive streptococcal disease, and it is typically characterized by disseminated intravascular coagulation (dic) and purpuric skin lesions. It is characterized by the sudden onset of progressive cutaneous hemorrhage, skin necrosis, vascular thrombosis, and disseminated intravascular coagulation and is frequently fatal. This occurs because the skin and the blood vessels become more fragile as we age, making it. Purpura fulminans is a severe and rapidly fatal thrombotic disorder that can occur in association with either hereditary or acquired deficiencies of the natural anticoagulants protein c and protein s. 2,3 both diseases have a high morbidity with mortality rates up. It's sometimes called actinic purpura. Anterior legs, sides of face, ears and neck, flanks, genitalia, and buttocks
Purpura occurs when small blood vessels burst, causing blood to pool under the skin. The skin lesions are rapidly progressive and characterized by microvascular thrombosis in the. Rosacea fulminans may be preceded by seborrhea and may occur more frequently in patients with a history of flushing and blushing.. Characteristic findings on physical examination. Authors rhashedah a ekeoduru 1 , matthew r greives, eric a nesrsta.
Adult Purpura Fulminans Associated With Non Steroidal Anti Inflammatory Drug Use Kosaraju N Korrapati V Thomas A James B R J Postgrad Med from www.jpgmonline.com 2,3 both diseases have a high morbidity with mortality rates up. Patients are often acutely ill with fever, have hemorrhage from multiple sites, and may be hypotensive. Authors rhashedah a ekeoduru 1 , matthew r greives, eric a nesrsta. In adults, purpura fulminans is most commonly caused by severe infection. It most commonly results from the acute inflammatory response and subsequent disseminated intravascular coagulation (dic) seen in severe bacterial septicemia. The skin lesions are rapidly progressive and characterized by microvascular thrombosis in the. Meningococcal sepsis and purpura fulminans is a rare but highly lethal disease process that requires a multidisciplinary team of experts to optimise morbidity and mortality outcomes due to the breadth of complications of the disease. This occurs because the skin and the blood vessels become more fragile as we age, making it.
Purpuric plaques on the face figure 2:
Articles from canadian medical association journal are provided here courtesy of canadian medical association. Patients are often acutely ill with fever, have hemorrhage from multiple sites, and may be hypotensive. They appear as small purple spots just beneath the skin's surface. Purpuric plaques on the face figure 2: Purpura is the name given to the discolouration of the skin or mucous membranes due to haemorrhage from small blood vessels. Authors rhashedah a ekeoduru 1 , matthew r greives, eric a nesrsta. The disorder may be acquired, inherited, or idiopathic, having no apparent cause. Meningococcal sepsis and purpura fulminans is a rare but highly lethal disease process that requires a multidisciplinary team of experts to optimise morbidity and mortality outcomes due to the breadth of complications of the disease. The surgical perspective involves the critical care management which utilises all currently available measured outcomes of critical care management as well as. This can create purple spots on the skin that range in size from small dots to large patches. It's sometimes called actinic purpura. There is rapid onset of intense reddish or cyanotic erythema, combined with papulopustules and fluctuant draining nodules and sinus tracts on the face (figure 1). Purpura fulminans usually remains within the soft tissues of the limbs but can progress to other organs.
Purpuric plaques on the face figure 2: Rosacea fulminans may be preceded by seborrhea and may occur more frequently in patients with a history of flushing and blushing.. Pf may be the consequence of a congenital defect in a coagulation regulatory system (protein c and s system, see below), an acquired defect in protein c (pc) or protein s (ps) usually observed as a consequence of a postinfectious autoimmune disorder or may be associated with severe. Authors rhashedah a ekeoduru 1 , matthew r greives, eric a nesrsta. This can create purple spots on the skin that range in size from small dots to large patches.
A Profile Of 23 Indian Patients With Purpura Fulminans A Retrospective Descriptive Study Ghosh Sk Bandyopadhyay D Dutta A Jane P E Biswas Sk Indian J Dermatol from www.e-ijd.org Purpura is the name given to the discolouration of the skin or mucous membranes due to haemorrhage from small blood vessels. This can create purple spots on the skin that range in size from small dots to large patches. Purpura fulminans is an acute, often fatal, thrombotic disorder which manifests as blood spots, bruising and discolouration of the skin resulting from coagulation in small blood vessels within the skin and rapidly leads to skin necrosis and disseminated intravascular coagulation. Meningococcal sepsis and purpura fulminans is a rare but highly lethal disease process that requires a multidisciplinary team of experts to optimise morbidity and mortality outcomes due to the breadth of complications of the disease. It is a true dermatological emergency and requires immediate diagnosis and management. Purpura, also known as skin hemorrhages. Patients are often acutely ill with fever, have hemorrhage from multiple sites, and may be hypotensive. Purpura occurs when small blood vessels burst, causing blood to pool under the skin.
Palpable purpura is purpura than can be felt, due to inflammation of the blood vessels (vasculitis)
The disorder may be acquired, inherited, or idiopathic, having no apparent cause. This syndrome usually occurs in children, but it has also been noted in a. In adults, purpura fulminans is most commonly caused by severe infection. Immune thrombocytopenia (itp) is a disorder that can lead to easy or excessive bruising and bleeding. Petechiae are small, purpuric lesions up to 2mm across ecchymoses or bruises are larger extravasations of blood. Purpura fulminans is a destructive skin condition caused by hematological abnormalities that develop in the underlying blood vessels. The identification of the cause of pf depends on the patient's age and context of presentation. This can create purple spots on the skin that range in size from small dots to large patches. Rosacea fulminans may be preceded by seborrhea and may occur more frequently in patients with a history of flushing and blushing.. The bleeding results from unusually low levels of platelets — the cells that help blood clot. The features of purpura fulminans include tissue necrosis and small vessel thrombosis. Purpura fulminans •can lead to limb. A case report a a case rep.
It is a true dermatological emergency and requires immediate diagnosis and management purpura fulminans. Purpura fulminans (pf) is a haematological emergency in which there is skin necrosis and disseminated intravascular coagulation.
Hacksaw Ridge Okinawa Pictures - Hacksaw Ridge Okinawa Japan Stock Photo Picture And Royalty Free Image Image 101324792 - Flickr photos, groups, and tags related to the hacksawridge flickr tag. . World war ii american army medic desmond t. Okinawa city, okinawa prefecture picture: In today's vlog, the lovelys visit the actual site of the infamous hacksaw ridge. Redemption at hacksaw ridge (the unlikeliest hero) the birth of hacksaw ridge. The battle of okinawa began on april 1, when a reported 287,000 american soldiers stormed the small island located about 640 kilometers from kyushu, japan. The escarpment, nicknamed hacksaw ridge for the treacherously steep cliff, was key to winning the battle of okinawa. Marines of the 1st division wait on the crest of a hill in southern okinawa, as they watch phosphorous shells explode over japanese soldiers dug into. Redemption at hacksaw ridge (the unlikeliest hero) the birth of hacksaw ridge. All images in gallery may be re...
Queen Elizabeth Children Photos / Queen Elizabeth II's husband Prince Philip dies aged 99 ... : Here's everything to know about prince charles, princess anne, prince andrew, and prince edward. . Queen elizabeth and her children's complicated relationships, explained. Queen elizabeth and prince philip. As a child, philip moved from greece to france, to britain, and then to germany for his education. Find the perfect queen elizabeth ii with children stock photos and editorial news pictures from getty images. 'our thoughts and prayers are with queen elizabeth and the people of the united kingdom at this a young woman takes a photo on her mobile of the tributes at windsor. Queen elizabeth and prince philip. Who exactly are the four children of the queen? Two years later on august 15, elizabeth and philips welcomed their first and only daughter princess anne. Members of the royal family may seem the epitome of decorum, but even they have trouble getting...
Real Madrid Vs Liverpool 2018 Final - Real Madrid Vs Liverpool Uefa Champions League Final Pes 2018 Youtube / Cska moscow vs manchester united. . Watch the full match between real madrid and liverpool in the 2018 champions league final. 26.05.2018 реал мадрид3:1ливерпуль лига чемпионов 04.11.2014 реал мадрид1:0ливерпуль лига чемпионов 22.10.2014 ливерпуль0:3реал мадрид лига чемпионов 10.03.2009 ливерпуль4:0реал мадрид лига чемпионов. Manchester united vs west ham united. Feed hd audio 1 : Replay of this fantastic football game. 26.05.2018 реал мадрид3:1ливерпуль лига чемпионов 04.11.2014 реал мадрид1:0ливерпуль лига чемпионов 22.10.2014 ливерпуль0:3реал мадрид лига чемпионов 10.03.2009 ливерпуль4:0реал мадрид лига чемпионов. This final has really caught light at the start of the second half. Gareth bale scores stunning goal in champions league final. Feed hd audio 1 : Bale says his overhead kick in the champions league final is the best goal he has scored on such a b...
Comments
Post a Comment